干粉砂浆成套设备生产线专业制造商-开云电竞手机登陆官网!

您当前的位置:首页 >> 行业动态 >> 7月起,全省禁限外墙外保温!全面推广使用4种体系和7种材料! 行业动态

7月起,全省禁限外墙外保温!全面推广使用4种体系和7种材料!

来源:开云电竞手机登陆 发布时间:2021-05-26 浏览次数:580次

  近日,河北省住建厅印发《河北省民用建筑外墙外保温工程统一技术措施》,自2021年7月1日起实施。7月1日前,尚未取得施工许可证的项目,按本《通知》规定严格执行;
  已取得施工许可证的在建项目,未执行本《通知》规定的,要压实建设单位工程质量安全首要责任,加强建筑物外墙外保温工程的日常巡查、专项检查和隐患排查,对发现的安全隐患应及时处理解决,落实建筑物内人员消防安全教育和制度,确保工程安全可靠。
  以下禁限使用:
  1、施工现场采用胶结剂或锚栓以及两种方式组合的薄抹灰外墙外保温系统。
  2、燃烧性能为B2级材料。
  3、再生料生产的绝热用挤塑聚苯乙烯泡沫塑料板。
  以下推广使用:
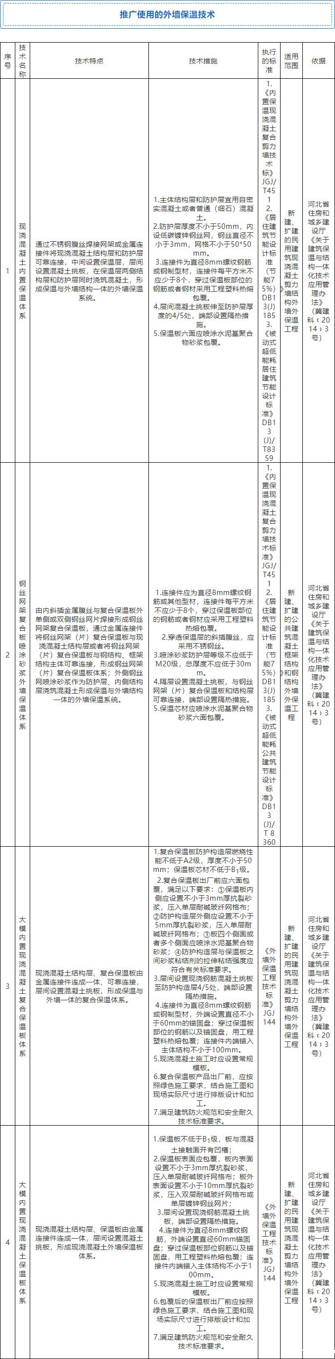
  一、技术体系
  1、现浇混凝土内置保温体系
  2、钢丝网架复合板喷涂砂浆外墙保温体系
  3、大模内置现浇混凝土复合保温板体系
  4、大模内置现浇混凝土保温板体系
  二、保温产品
  1、不燃保温材料
  2、不燃保温材料(内嵌双侧镀锌钢丝网片)
  3、石墨聚苯板(GEPS)
  4、模塑聚苯板(EPS)
  5、硬泡聚氨酯板(PUR)
  6、石墨挤塑板(石墨XPS)

  7、挤塑板(XPS)

7月起,全省禁限外墙外保温!全面推广使用4种体系和7种材料!

7月起,全省禁限外墙外保温!全面推广使用4种体系和7种材料!

7月起,全省禁限外墙外保温!全面推广使用4种体系和7种材料!

  关于印发《河北省民用建筑外墙外保温工程统一技术措施》的通知
  各市(含定州、辛集市)住房和城乡建设局(建设局),雄安新区管委会规划建设局:
  为消除民用建筑外墙外保温工程安全隐患,提高我省民用建筑外墙外保温工程质量,防止建筑外墙外保温工程发生火灾,有效保障人民群众生命财产安全,现将《河北省民用建筑外墙外保温工程统一技术措施》印发给你们,请各地认真遵照执行。
  各建设、设计、图审、施工、监理、检测、材料供应等工程质量责任主体要增强民用建筑外墙外保温工程安全质量意识,强化工程质量安全管理,切实履行工程质量安全责任,为社会建造品质优良的合格产品。
  各地住房城乡建设主管部门要加强外墙外保温工程质量监管,强化施工全过程监管,加大材料质量抽检力度,依法对违法违规行为和责任单位进行处理。
  本《通知》自2021年7月1日起实施。2021年7月1日前,尚未取得施工许可证的项目,应按本《通知》规定严格执行;已取得施工许可证的在建项目,未执行本《通知》规定的,要压实建设单位工程质量安全首要责任,加强建筑物外墙外保温工程的日常巡查、专项检查和隐患排查,对发现的安全隐患应及时处理解决,落实建筑物内人员消防安全教育和制度,确保工程安全可靠。
  附件:河北省民用建筑外墙外保温工程统一技术措施
  河北省住房和城乡建设厅
  2021年5月15日

客服头像
返回顶部

铭将首页|开云足球电竞|保温砂浆设备|烘干机系列|混合机系列|真石漆系列|成功案例|关于铭将

Baidu
ios开云手机